Profile PictureShift4cube
$2

Copy Cat – Smart Copy & Paste Tool For Blender

Add to cart

Copy Cat – Smart Copy & Paste Tool For Blender

$2

Watch Tutorial β€” Discount Link Inside Video Description

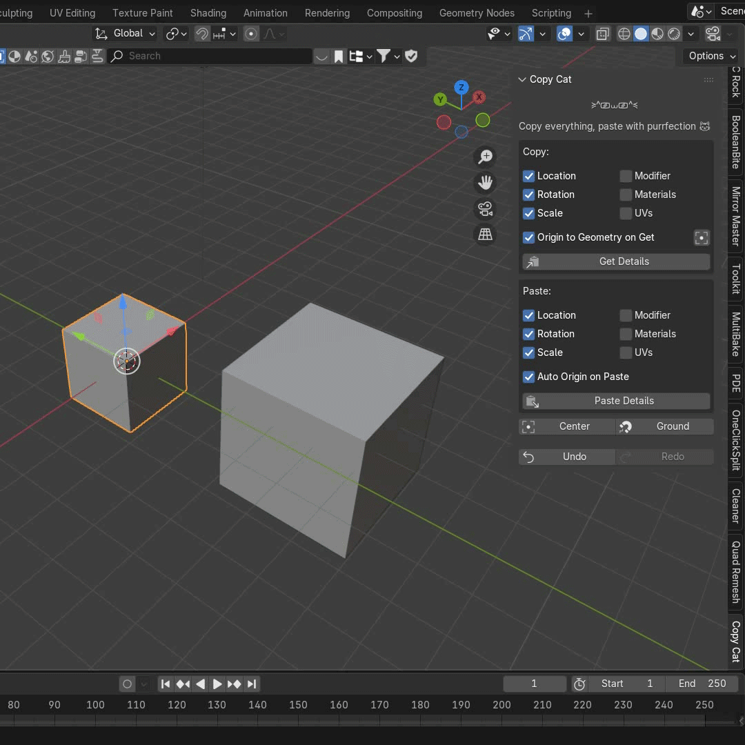
🎁 Free Blender Addon


Copy Cat is a powerful, intuitive tool that lets you copy and paste every important detail between objects β€” without breaking your creative flow.

With just a click, you can transfer transforms, modifiers, materials, UV maps, and more between any objects in your scene. Perfect for artists who need speed, accuracy, and control.

✨ Key Features

  • 🧭 Copy & Paste Transforms – Location, Rotation, Scale
  • 🧩 Copy Modifiers – Mirror, Array, Subdivision, etc.
  • 🎨 Copy Materials and UV Maps – Now supports different topology using smart Data Transfer
  • 🐾 Auto Origin Options – Set origin to geometry or world center
  • 🎯 Make Center & Make Ground – Align objects precisely to the grid
  • ↩️ Undo / Redo Shortcuts in the panel

πŸ’‘ Why Copy Cat?


  • Saves time when replicating setup across assets
  • Works great for kitbashing and scene assembly
  • Simple UI with checkbox control for what you copy
  • 100% non-destructive and compatible with all Blender versions β‰₯ 3.0
Add to cart

Subscribe to receive email updates from Shift4cube.

Powered by